Elsa Volschenk de Roos

Senior Product Designer:  Systems, Experience & People

Elsa Volschenk
de Roos

Excelling at the intersection of strategy, execution, and human interaction, I design experiences that align across teams, processes and platforms.

Designing Beyond
the Interface

As Head of UX at TFN, I lead experience strategy within a complex enterprise environment in the fuel sector, shaping systems that connect operational realities with evolving user expectations.

My work spans higher education, government, public health, continental institutions, and financial services – contexts that require well-designed processes and platforms to integrate data, policy and governance.

Through service design, I bring systems thinking into product environments – aligning stakeholders, clarifying complexity and shaping resilient experience ecosystems that extend beyond individual interfaces.

FPD CHE AfCFTA NWU Shadowmatch THINK Milk SA EAC COMESA USAf USAID CIPC TFN University of Pretoria DNA Economics 24/7 Security NIFDAR SADC JMP Nedbank AMDIN ECOWAS NEPAD PIDA UNCTAD GDE Centurion Hospice Madikwe Alula NXTmove

Expertise

Systems Thinking

I analyse relationships between people, workflows, and technology before refining interfaces – preventing reactive fixes and building long-term systemic stability.

Structural Clarity

I quickly identify gaps in visual consistency, interaction logic, language, and overall usability – transforming misaligned environments into cohesive, structured experiences.

Alignment Facilitation

I design and lead collaborative sessions that move teams from ambiguity to informed direction – grounding decisions in user behaviour and translating discussion into focused, actionable outcomes.

Human Insight

I build trust through intentional listening and structured yet open conversations that evolve over time – recognising that meaningful perspective develops progressively.

Approach

01

Define the Landscape

Mapping people, workflows, dependencies, and constraints provides a holistic view of the environment; revealing where challenges originate before solutions are considered.

02

Shape Direction

Structured collaboration clarifies assumptions, sharpens priorities, and defines a clear path forward – integrating user behaviour and operational realities into decision-making.

03

Design with Intent

Interface refinement follows strong design principles – ensuring every visual, behavioural, and linguistic element supports the broader experience.

Selected Service & Platform Work

Outcome-focused examples of enterprise service design, systems improvement, and experience transformation within complex organisational environments.

01

Transactional & Customer Workflow Ecosystem

Redesigned TFN's point-of-sale system, TFN Pay App and customer portal to extend its service offering and improve efficiency for customers and stakeholders. Mapped process flows between POS, TFN Pay App and Customer Portal to determine potential areas of improvement based on customer and support staff feedback. Designed front-end Dashboard for wholesale customers to view and order deals at a glance and conducted research and initial planning for light commercial vehicle fuel industry product design.

POS Interface Redesign
POS and TFNPAY App Process Flow Review
TFN Customer Portal Dashboard Redesign
TFN Customer Portal Orders on Mobile
FuelDesk Dashboard Redesign and UI Simplification
Fuel Industry Mobile App Comparative Analysis
Process and Journey Flow Mapping to Inform Product Design
Research Questionnaire for LCV Fleet Owners
Mock-ups for Initial LCV Product Concept
Integration Mock-ups for LCV Product
02

SME Credit to Cash Solution

Partnered with the product manager to deliver design and systems thinking for Moneyit – a SME funding initiative, enabling small businesses to convert outstanding debtor balances into cash quickly. Mapped end-to-end product planning and process flows, designed dashboards and interfaces for desktop and mobile including service provider onboarding. Facilitated UX workshops with the development team to improve quality and provided creative input for the promotional video, ensuring a cohesive experience across the platform.

Product Planning and Process Flows
Credit Provider Screen Designs
Credit Provider Screen Feedback
UX Workshop for Developers
Final Dashboard Design for Debtors
Onboarding Feedback
Final Onboarding Design for Service Providers
03

Fuel Credit & Driver Platform

Engaged as Product Designer in the development of KiloMITA, a fuel credit and driver financing platform built on the foundations of TFN's enterprise systems. Shaped the mobile application platform and web-based administration system supporting account management and transaction oversight. Designed mobile onboarding flows, credit visibility interfaces, and Uber integration touchpoints. Coordinated the design and development of a shared design system enabling theming flexibility, scalability and consistency across all products.

KiloMITA Administration System
KiloMITA Quality Assurance Improvements on Initial Implementation
Comparative Analysis for Onboarding
KiloMITA In-App Onboarding Screens for Uber Integration
Figma Design System Based on Material 3 and Existing Components
Figma Design System Implemented with Flutter and Widgetbook
04

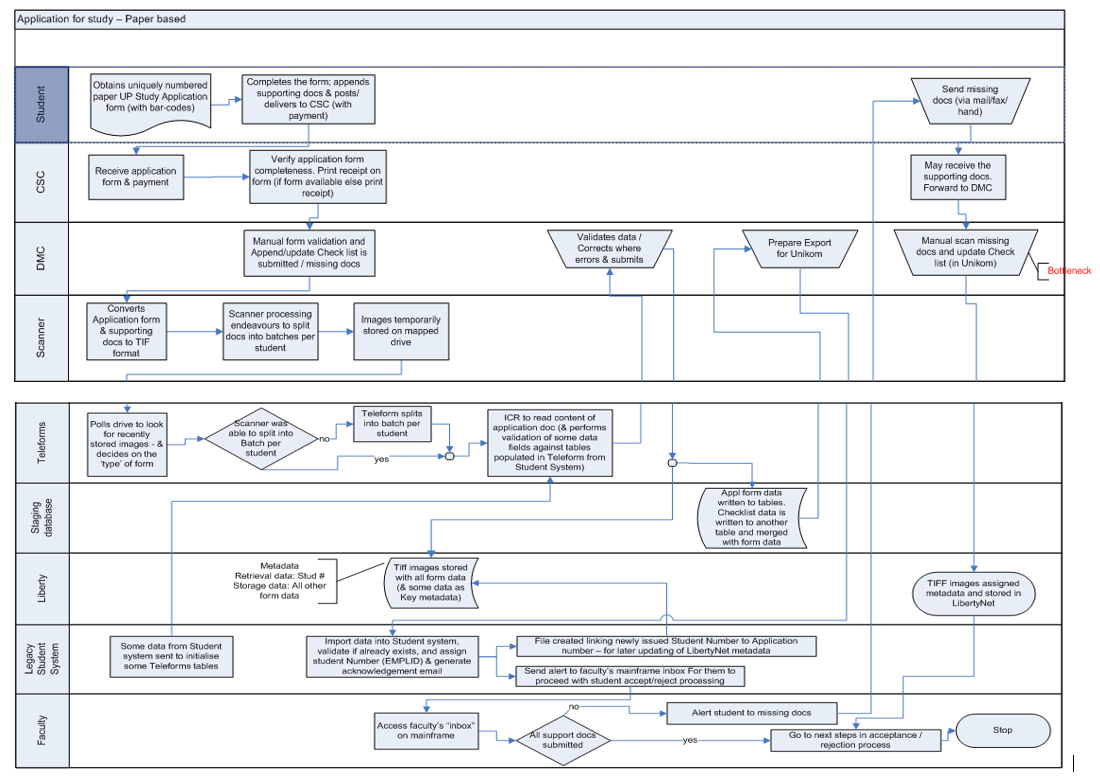
Matriculation Board Workflow System

Contributed as business analyst and usability designer for Universities South Africa's system for issuing exemption certificate applications. Mapped existing processes and user requirements in collaboration with internal staff to improve flow and efficiency. Designed system mock-ups prior to each delivery sprint for input and approval. Ensured continuous quality assurance and change management of system transitioning.

Overview Diagram of Existing Processes
HESA Process Flow
User Requirements
New Process Flow
MBIT System Mock-ups
List of Applicants on New MBIT System
Document Management in New MBIT System
MBIT System Training Manual
05

Continental Cross-border Trade Reporting Systems

Managed product design and quality assurance of online reporting tools enabling traders to report non-tariff barriers and trade grievances across African borders. Worked with organisations such as the AfCFTA, COMESA, EAC, SADC and ECOWAS to facilitate capacity building for delegates from 26 countries in multiple languages. Assisted in expansion of systems to mobile and text-based applications and ensured alignment of SADC non-tariff measures to UNCTAD database.

NTB Reporting App Process Flow
User Flow of NTB Reporting Lifecycle
Borderless Alliance for ECOWAS Reporting
Tripartite for COMESA-EAC-SADC Reporting
Tripartite NTB Reporting App
Process Flow for Continental Reporting
AfCFTA for Continental NTB Reporting
AfCFTA NTB Reporting App
SADC for Non-Tariff Measures Management
SADC NTM Capacity Building Impact Measurement
06

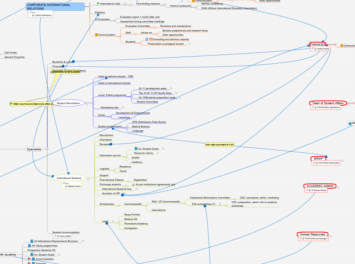
UP Information Audit & Staff Intranet Redesign

Coordinated an institution-wide information audit at the University of Pretoria, analysing data flows, information architectures and management practices across the postgraduate student lifecycle. The findings informed the redesign and redevelopment of the university-wide staff intranet – introducing a central repository, RACI governance, collaboration spaces and microsites.

Mindmap of UP Postgraduate Student Touchpoints
MIKE 2.0 Information Maturity Assessment Results for UP
UP Postgraduate Student Information Flow
UP Student Application Process Flow
UP Organisational Structure Mapped
UP Organisational Structure Designed
UP Intranet Induction Process Brochure
UP Intranet Induction Brochure

Work by Discipline

Selected projects in product design, communication design, data visualisation, and web & mobile platforms across public health, government, and continental organisations.

Product & Service Design

Reporting systems, web-based toolkits, and data-entry dashboards for trade, agriculture, and environmental management.

View more

Communication & Instructional Design

Health campaign posters, infographics, social media, newsletters, and print collateral for public health programmes.

View more

Web & Mobile Design

Responsive websites, mobile-friendly platforms, and digital experiences for public health, continental bodies, and higher education.

View more

Data Visualisation

Geographical data maps, data-capturing dashboards, and analytical reports for public health and parliamentary reporting.

View more
Microsoft 365 Adobe Creative Suite ArcGIS ArcMap Figma Articulate 360 Claude Code Gemini AI ChatGPT Relume Google Stitch Drupal WordPress Azure Jira Miro Balsamiq Canva MindManager

Let's design better experiences together

I'm open to exploring how I can add value.